首页
关于我们
公司简介
专业团队
荣誉与合作
实验室
检测委托
海智招聘
服务领域
行业解决方案
测试服务
认证服务
检验服务
培训服务
审核与评估
计量校准
在线委托
在线委托
检测咨询
报告查询
资料中心
党建中心
党建新闻
新闻资讯
公司新闻
行业新闻
行业知识
联系我们
联系方式
海智招聘
在线留言
投诉建议
注册/登录
服务领域
城市轨道交通检测
高速铁路工程检测
市政工程设施检测
建筑工程质量检测
电线电缆光缆检测
工业产品质量检测
动车船舶部件检测
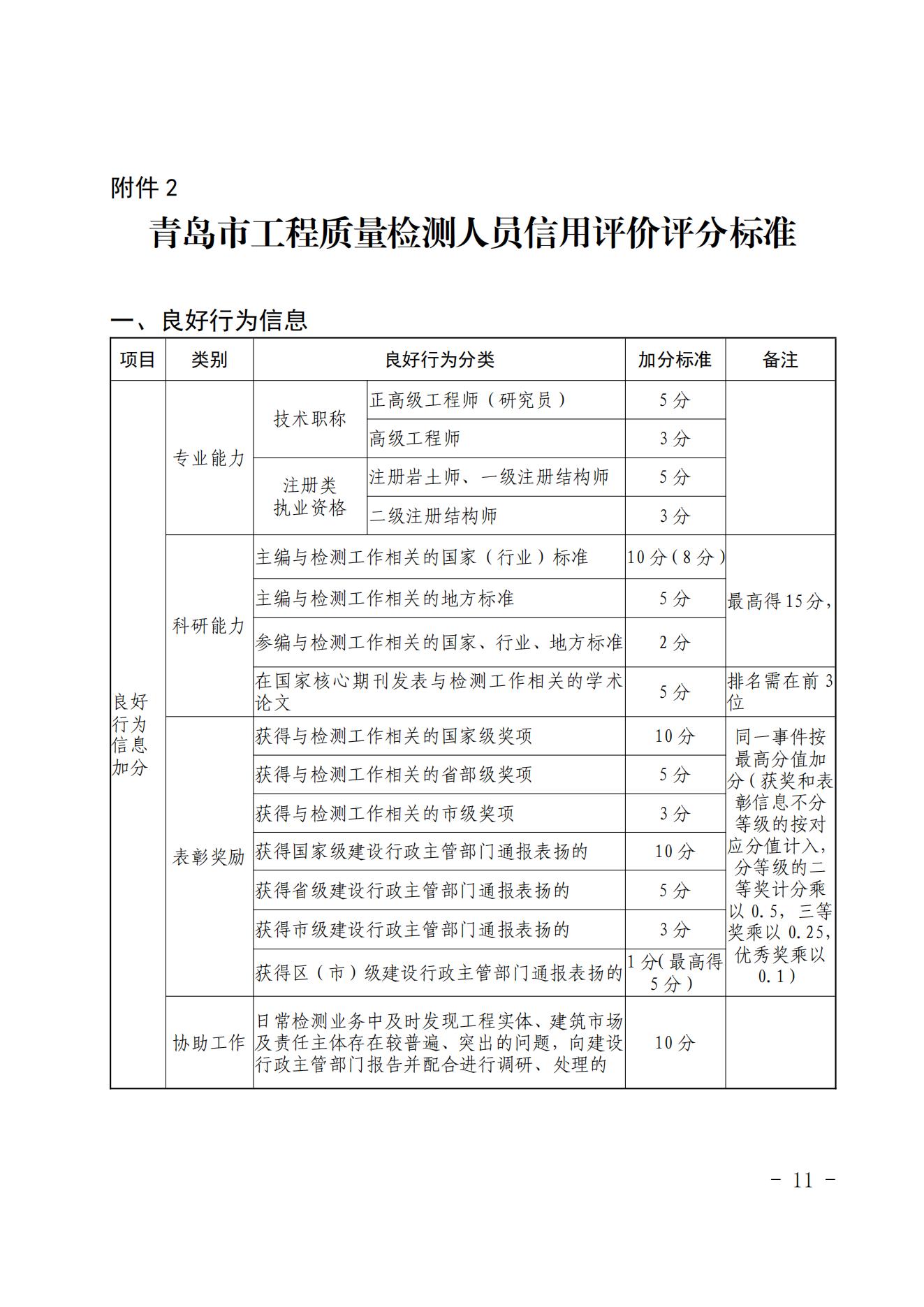
青建管检字〔2022〕9号-关于印发《青岛市房屋建筑和市政基础设施工程质量检测人员信用评价管理办法(试行)》
发表日期:2022-09-23
上一篇:
全球聚焦中车轨道交通系统解决方案
下一篇:
暂无
返回列表
联系电话
0532-55679168
公司地址
山东省青岛市高新区宝源路780号联东U谷青岛高新国际企业港B7-101户
微信公众号
服务领域
城市轨道交通检测
高速铁路工程检测
市政工程设施检测
建筑工程质量检测
电线电缆光缆检测
工业产品质量检测
动车船舶部件检测
行业解决方案
测试服务
认证服务
检验服务
培训服务
审核与评估
计量校准
关于我们
公司简介
专业团队
荣誉与合作
实验室
检测委托
海智招聘
填写预约咨询
提交预约
Copyright © 中科海智 , All Rights Reserved
鲁ICP备2022026236号-1
技术支持:龙采科技
友情链接:
中科院
国防科技局
0532-55679168